Mon Feb 14, 2011 3:17 pm
No, actually, I figured how to incorporate the valve into the barrel xD
And I'm on a 60 dollar budget, at my current estimations, barrel, air chamber and other materials will be around 45 dollars.
Also, biggest questions here, are annealed metal good or bad? Where can I find 0.6cm tubing for the barrel?(looked a McMaster, unsuitable) and where can I find some workable metal to build a body frame?
I'm also greeted with the main problem ( there aren't any more from what I can see), if I attach air tank to the gun, is there a way that I can manually open and close it? If I use quick connect there, air will already be feeding through to the neutral position of the clippard valve. Ex- when not firing, air is leaking because quick connect is always on I was thinking of how I can also connect the air tank to the feed when I pull the trigger, but I don't really see how that's going to work if I want my air tank to be detachable ( feature can be removed though, if one of you guys have an idea of how I can pull in and open air tank valve when trigger is pulled)
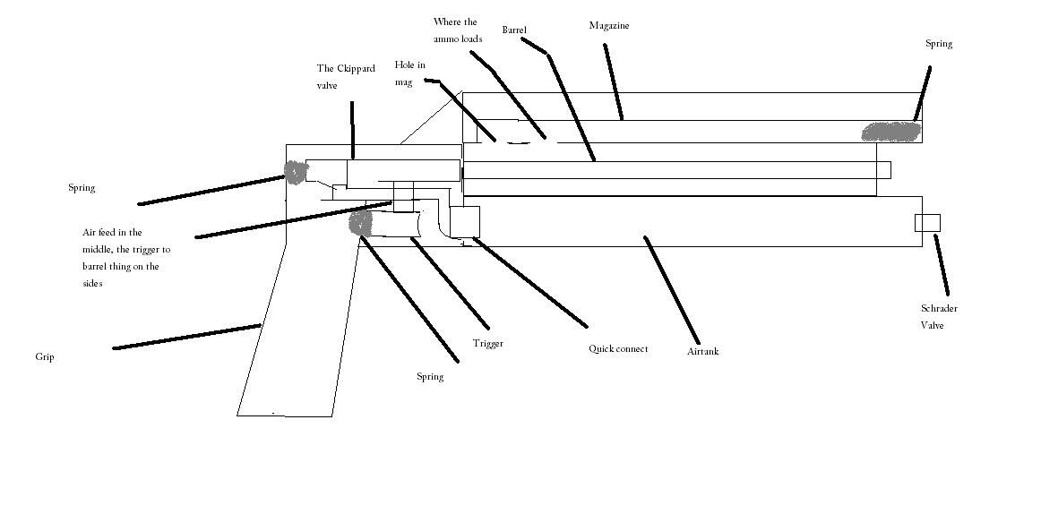
Heres a brief summary of how it works so JSR won't think I'm a noob xD
Air tank is hooked up to a feed. Valve is in neutral position. When trigger is pulled, it pulls the valve to firing position and air floods the barrel. When barrel is pulled back, magazine also loads another round into barrel( I forgot to draw an O ring there, but there's one behind and in front of where the round would be). Spring will spring valve+barrel+trigger to neutral. If trigger is held, auto fire will ensue.
From what I see, my biggest concern( besides the problem with the airtank) isn't skills, its the ability for me to get the materials
-
Attachments
-

- gun v2.PNG (25.69 KiB) Viewed 3351 times