"In the world of spuds today"

A place for general potato gun questions and discussions.
User avatar
mark.f
Sergeant Major 4
Sergeant Major 4
Eritrea
Posts: 3640
Joined: Sat May 06, 2006 11:18 am
Location: The Big Steezy
Has thanked: 58 times
Been thanked: 62 times
Contact:

Donating Members

Sat Oct 26, 2013 7:20 pm

Prepare for POLAND_SPUD's face to melt off.

Prototyped most of the "blocks" already. Finished product and cannon incoming.
Attachments
box.jpg
User avatar
jackssmirkingrevenge
Five Star General
Five Star General
Posts: 26216
Joined: Thu Mar 15, 2007 11:28 pm
Has thanked: 576 times
Been thanked: 347 times

Donating Members

Sat Oct 26, 2013 9:33 pm

Eeeeeeenteresing... finally your signature makes sense ;)

I have to say that on this side of the Atlantic, my eyes are being opened to the possibilities offered by electronic controls...
hectmarr wrote:You have to make many weapons, because this field is long and short life
User avatar
mark.f
Sergeant Major 4
Sergeant Major 4
Eritrea
Posts: 3640
Joined: Sat May 06, 2006 11:18 am
Location: The Big Steezy
Has thanked: 58 times
Been thanked: 62 times
Contact:

Donating Members

Sat Oct 26, 2013 11:17 pm

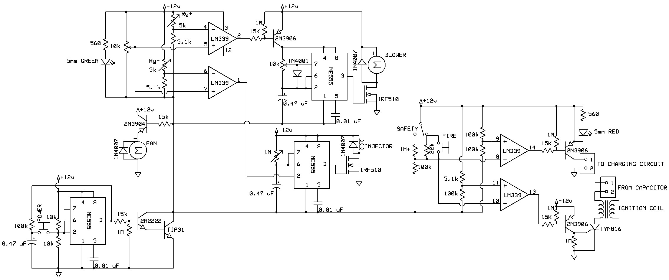
I've highlighted the source of most of the added complexity... I'd say it's worth it. I bought a DPDT switch as a backup, though. :lol:
Attachments
IMG_0305.JPG
User avatar
pneumaticcannons
Specialist 3
Specialist 3
Posts: 392
Joined: Sat Oct 30, 2010 9:45 am
Location: shite country in asia
Contact:

Sat Oct 26, 2013 11:19 pm

YES, Jack, join us :D
And very nice mark. May I ask why you didn't choose to go with a micro controller? But it's very cool that you're willing to design you're own analog circuit when there are lazy fecks like me around :lol:
ramicaza <- My Youtube Channel
User avatar
jackssmirkingrevenge
Five Star General
Five Star General
Posts: 26216
Joined: Thu Mar 15, 2007 11:28 pm
Has thanked: 576 times
Been thanked: 347 times

Donating Members

Sun Oct 27, 2013 6:51 am

mark.f wrote:I've highlighted the source of most of the added complexity...
Looks like the treasure chest from the "Dag for a day" episode of angry beavers :D

*aaaahhhhhhhh*

hehe
hectmarr wrote:You have to make many weapons, because this field is long and short life
User avatar
POLAND_SPUD
Captain
Captain
Posts: 5402
Joined: Sat Oct 13, 2007 4:43 pm
Been thanked: 1 time

Sun Oct 27, 2013 7:13 am

I am with pneumaticcannons on this - Why didn't you use a uController ?

ohh and speaking of electronics - I am thinking on doing some tests on a new iginition system
Children are the future

unless we stop them now
User avatar
jackssmirkingrevenge
Five Star General
Five Star General
Posts: 26216
Joined: Thu Mar 15, 2007 11:28 pm
Has thanked: 576 times
Been thanked: 347 times

Donating Members

Sun Oct 27, 2013 7:15 am

POLAND_SPUD wrote:I am thinking on doing some tests on a new iginition system
... for the POLSKA_HYBRIDA we haven't seen yet? ;P
hectmarr wrote:You have to make many weapons, because this field is long and short life
User avatar
POLAND_SPUD
Captain
Captain
Posts: 5402
Joined: Sat Oct 13, 2007 4:43 pm
Been thanked: 1 time

Sun Oct 27, 2013 7:29 am

Well yeah I might get back to spudding
Children are the future

unless we stop them now
User avatar
mark.f
Sergeant Major 4
Sergeant Major 4
Eritrea
Posts: 3640
Joined: Sat May 06, 2006 11:18 am
Location: The Big Steezy
Has thanked: 58 times
Been thanked: 62 times
Contact:

Donating Members

Sun Oct 27, 2013 7:55 am

POLAND_SPUD wrote:I am with pneumaticcannons on this - Why didn't you use a uController ?
It's just what I like to do. I still have an arduino micro I could use, but I enjoy fooling around with analog circuits.
POLAND_SPUD wrote:ohh and speaking of electronics - I am thinking on doing some tests on a new iginition system
What kind of ignition system?
User avatar
POLAND_SPUD
Captain
Captain
Posts: 5402
Joined: Sat Oct 13, 2007 4:43 pm
Been thanked: 1 time

Sun Oct 27, 2013 8:14 am

What kind of ignition system?
One based on NIchrome wire, but the difference is that I want to see if I could make it work in less than 100ms or so and for hybrids.
Children are the future

unless we stop them now
User avatar
mark.f
Sergeant Major 4
Sergeant Major 4
Eritrea
Posts: 3640
Joined: Sat May 06, 2006 11:18 am
Location: The Big Steezy
Has thanked: 58 times
Been thanked: 62 times
Contact:

Donating Members

Sun Oct 27, 2013 8:18 am

Ah, OK. Certainly the best way to ignite very high mixes without a beefy high-voltage igniter.
User avatar
Gun Freak
Lieutenant 5
Lieutenant 5
Posts: 4971
Joined: Mon Jan 25, 2010 4:38 pm
Location: Florida
Been thanked: 8 times

Sun Oct 27, 2013 5:54 pm

During a college visit yesterday I stumbled upon these rigs and had to ask the guy what the heck they were.

Long story short, it's a stainless steel pipe that is fed metered air and fuel via computer-controlled solenoid valves and undergoes DDT at a rate of 20 Hz. I said to the guy "now THAT'S a golf ball cannon!!!" :D
Image
Image
Image
OG Anti-Hybrid
One man's trash is a true Spudder's treasure!
Golf Ball Cannon "Superna"M16 BBMGPengunHammer Valve Airsoft SniperHigh Pressure .22 Coax
Holy Shat!
User avatar
jackssmirkingrevenge
Five Star General
Five Star General
Posts: 26216
Joined: Thu Mar 15, 2007 11:28 pm
Has thanked: 576 times
Been thanked: 347 times

Donating Members

Mon Oct 28, 2013 6:05 am

Gun Freak wrote:I said to the guy "now THAT'S a golf ball cannon!!!" :D
At which point your name was added to some sort of watch list ;)

Impressive setup, are they using oxy/acetylene?
pneumaticcannons wrote:YES, Jack, join us :D
gooble gobble :shock: :D
hectmarr wrote:You have to make many weapons, because this field is long and short life
User avatar
Gun Freak
Lieutenant 5
Lieutenant 5
Posts: 4971
Joined: Mon Jan 25, 2010 4:38 pm
Location: Florida
Been thanked: 8 times

Mon Oct 28, 2013 6:36 am

jackssmirkingrevenge wrote:
Gun Freak wrote:I said to the guy "now THAT'S a golf ball cannon!!!" :D
At which point your name was added to some sort of watch list ;)
No, at which point he proceeded to say they tested it with a nerf pocket vortex :lol:

I of course asked where the hole in the wall was... Must've been hiding behind the 10 ft jet turbine... :D

It was currently being tested with a shop compressor... ~100 psi. I found it hard to believe they weren't using a scuba tank yet, but he said they were upgrading soon. And yes I believe the gas was acetylene.
OG Anti-Hybrid
One man's trash is a true Spudder's treasure!
Golf Ball Cannon "Superna"M16 BBMGPengunHammer Valve Airsoft SniperHigh Pressure .22 Coax
Holy Shat!
User avatar
jackssmirkingrevenge
Five Star General
Five Star General
Posts: 26216
Joined: Thu Mar 15, 2007 11:28 pm
Has thanked: 576 times
Been thanked: 347 times

Donating Members

Mon Oct 28, 2013 7:03 am

Gun Freak wrote:No, at which point he proceeded to say they tested it with a nerf pocket vortex :lol:
It was probably shredded before it even left the barrel :D
hectmarr wrote:You have to make many weapons, because this field is long and short life
Post Reply